![]() |
![]() |
|
| Главная страница Карта сайта О фирме Контакты Библиотека Продукция | |
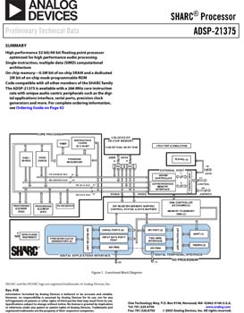
ADSP-21375. High-Performance 32-bit Floating-Point SHARC Processor Купить: (812) 252-01-40
(812) 252-18-18

Главная
Карта сайта
О фирме
Контактная информация
Библиотека
Продукция